设为首页
首页
时博网站网页_时博(中国)
学院简介
现任领导
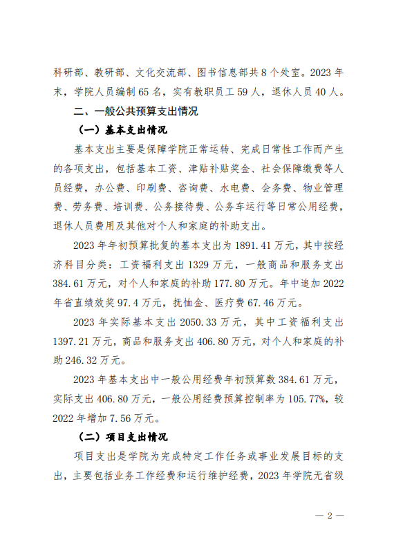
机构设置
历任领导
学院标识
美丽校园
联系我们
新闻中心
新闻头条
湖南要闻
学院要闻
学习贯彻二十大
统战时政
通知公告
教学培训
教学动态
教学研究
学员天地
科研工作
科研动态
社院学报
文化学院
师资队伍
机关党建
党建动态
文明创建
群团活动
行政后勤
您的位置:
首页
>
通知公告
>
详细介绍
2023年度时博网站网页_时博(中国)整体支出绩效自评报告
来源:行财处 作者: 日期:2024-06-18
分享到:
0
上一篇:
下一篇:
相关阅读
2023年度时博网站网页_时博(中国)整体支...
关于2024年度时博网站网页_时博(中国)系...
省社院学员文件袋采购项目竞争性谈...
省社院广播系统设备采购项目竞争性...
“智慧校园”建设监理服务项目竞争...
“智慧校园”建设档案管理服务项目...
联系我们
地址:长沙市芙蓉区嘉雨路187号
邮编:410001
联系电话:0731-84792600
Bsports.必一(中国)体育
|
华体会体育·(sports)官方网站
|
华体会平台
|
乐鱼网页版页面
|
奇异果官网登录入口_奇异果(中国)
|
时博官方网站_时博(中国)有限公司
|
时博在线平台_时博shibo(中国)
|
开云网页版
|
HUATIHUI华体会体育·(中国)官方网站
|